aflc

新闻

哈兰德英超100球分布:狼队10球最多,西汉姆9球、曼联8球

哈兰德英超100球分布:狼队10球最多,西汉姆9球、曼联8球

来源 : 懂球帝22025-12-04

赛季0登场!太阳报:曼联18岁天才中锋面临冬窗外租

赛季0登场!太阳报:曼联18岁天才中锋面临冬窗外租

来源 : 球事百科吖22025-12-04

德转列英冠最贵阵容:米堡中场哈克尼2500万领衔,萨金特在列

德转列英冠最贵阵容:米堡中场哈克尼2500万领衔,萨金特在列

来源 : 懂球帝22025-12-04

【观察】切尔西预定的天才中锋,乱说话被停赛的队长

【观察】切尔西预定的天才中锋,乱说话被停赛的队长

来源 : 体坛周报22025-12-04

TA:非洲杯前在利物浦还有4场比赛,萨拉赫希望证明自己

TA:非洲杯前在利物浦还有4场比赛,萨拉赫希望证明自己

来源 : 懂球帝22025-12-04

U21、中超、全运会、3级国字号!王钰栋连轴转,无线作战太累了

U21、中超、全运会、3级国字号!王钰栋连轴转,无线作战太累了

来源 : 小金体坛大视野22025-12-04

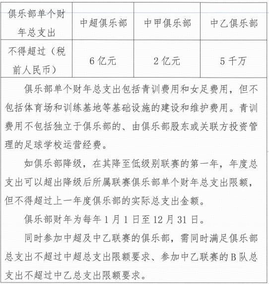
中国职业联赛财务指标:中超单个财年支出不能超过6亿元

中国职业联赛财务指标:中超单个财年支出不能超过6亿元

来源 : 懂球帝22025-12-04

英超对同一球队最长连胜排行:曼城对富勒姆16连胜居首

英超对同一球队最长连胜排行:曼城对富勒姆16连胜居首

来源 : 懂球帝22025-12-04

中超年度评选开启李国旭入围最佳教练候选名单

中超年度评选开启李国旭入围最佳教练候选名单

来源 : 半岛晨报22025-12-03

吉马良斯:感觉非常糟糕,再次在比赛末段丢球是不可接受的

吉马良斯:感觉非常糟糕,再次在比赛末段丢球是不可接受的

来源 : 懂球帝22025-12-03

巴里奥斯:进球后我们踢得太着急了,应该多传一两脚过渡一下

巴里奥斯:进球后我们踢得太着急了,应该多传一两脚过渡一下

来源 : 懂球帝22025-12-03

哈兰德:完成英超百球是个巨大的成就我就应该持续表现

哈兰德:完成英超百球是个巨大的成就我就应该持续表现

来源 : 懂球帝22025-12-03

没射正,莱万是巴萨队史首位单赛季西甲两次罚点射偏的球员

没射正,莱万是巴萨队史首位单赛季西甲两次罚点射偏的球员

来源 : 懂球帝22025-12-03

80后现役中超老将盘点!申花的定海神针,中国足球的守夜人吴曦

80后现役中超老将盘点!申花的定海神针,中国足球的守夜人吴曦

来源 : 落夜足球22025-12-03

丹索:罗梅罗总是以身作则,今天他再次证明自己是顶级后卫

丹索:罗梅罗总是以身作则,今天他再次证明自己是顶级后卫

来源 : 懂球帝22025-12-03

罗梅罗倒勾+双响,热刺叫停3连败

罗梅罗倒勾+双响,热刺叫停3连败

来源 : 体坛周报22025-12-03

足球报:中超球队普遍存在巨额欠税,都是以亿为单位欠税

足球报:中超球队普遍存在巨额欠税,都是以亿为单位欠税

来源 : 篮球看比赛22025-12-03

本赛季至今西甲一共出现16次逆转,巴萨独占5次

本赛季至今西甲一共出现16次逆转,巴萨独占5次

来源 : 懂球帝22025-12-03

诺丁汉森林青训门将特拉维斯被火车撞击后身亡,年仅14岁

诺丁汉森林青训门将特拉维斯被火车撞击后身亡,年仅14岁

来源 : 懂球帝22025-12-03

热闻福登连场双响,哈兰德收获英超百球!曼城客场54险胜富勒姆

热闻福登连场双响,哈兰德收获英超百球!曼城客场54险胜富勒姆

来源 : 齐鲁壹点22025-12-03

山东泰山面临阵容调整,两位外援或遭清洗,一人恐成最难甩的包袱

山东泰山面临阵容调整,两位外援或遭清洗,一人恐成最难甩的包袱

来源 : 零度眼看球22025-12-03

格拉利什:我非常非常喜欢莫耶斯,我愿意为他而战

格拉利什:我非常非常喜欢莫耶斯,我愿意为他而战

来源 : 懂球帝22025-12-03

沃尔特马德:英超竞争激烈,赢一场能升五名输一场也能掉五名

沃尔特马德:英超竞争激烈,赢一场能升五名输一场也能掉五名

来源 : 懂球帝22025-12-03

没想到!大连并不是主场成绩最好!真正王者是申花8万人体育场

没想到!大连并不是主场成绩最好!真正王者是申花8万人体育场

来源 : 80后体育大蜀黍22025-12-03

51后被连追3球!54岁瓜帅惊魂未定:吓得头发掉光球员不尊重我

51后被连追3球!54岁瓜帅惊魂未定:吓得头发掉光球员不尊重我

来源 : 我爱英超22025-12-03

Copyright 2024 All Rights Reserved. JRS低调看直播版权所有。